网站首页
关于我们
主管单位
部门介绍
领导成员
组织机构
国杰智库
领导关怀
联系我们
新闻资讯
新闻动态
通知公告
智库声音
党建工作
优秀案例
政策法规
产业政策
政策解读
服务项目
产业规划
教育培训
科技咨询
技术评价
成果转化
金融科技
产业运营
创新赋能
高校院所
行业机构
产业赋能
先进技术
优质产业
人才赋能
院士专家
行业专家
资金赋能
政策性资金
投融资咨询
关于我们
主管单位
部门介绍
领导成员
组织机构
国杰智库
领导关怀
联系我们
新闻资讯
新闻动态
通知公告
智库声音
党建工作
优秀案例
政策法规
产业政策
政策解读
服务项目
产业规划
教育培训
科技咨询
技术评价
成果转化
金融科技
产业运营
创新赋能
高校院所
行业机构
产业赋能
先进技术
优质产业
人才赋能
院士专家
行业专家
资金赋能
政策性资金
投融资咨询
Industry Empowerment
产业赋能
产业赋能
先进技术
>
优质产业
>
先进技术
您的位置:
主页
>
产业赋能
>
先进技术
>
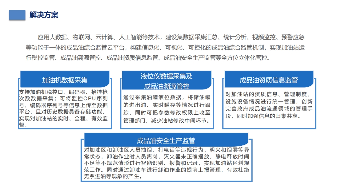
政府增税项目:成品油综合监管云平台
2024-03-13
返回列表
上一篇:
中科院:液态二氧化碳储能技术
下一篇:
心电医疗器械:一次性心电贴·心电衣
关于我们
新闻资讯
政策法规
服务项目
创新赋能
产业赋能
人才赋能
资金赋能
国杰研究院新产业发展部 — 一站式新产业赋能平台
电话:010-53678368、guojie-nidpc(微信)
传真:010-62781992
邮箱:office@nidpc.org.cn、guojierc@163.com
地址:北京市海淀区双清路30号清华大学学研大厦B906、907
Copyright ©2000-2024 科学技术部主管国杰研究院·新产业发展部 版权所有
Power by DeDe58
备案号:
京ICP备09014411号-5